多省市發布!外墻保溫體系出禁限使用規定
近年來,隨著對建筑節能要求的提升,對建筑保溫層的厚度要求相應增加,比如近零能耗建筑對外墻保溫的要求相當于從現在60mm~80mm厚提高到200mm以上。由于有關部門頒布的標準高度重視,當地房地產和建筑業在該中心的部署,出臺了一些相關的政策,甚至不遵守樓宇將不被批準。這給整個建筑保溫行業帶來了從未有過的機遇。
但外墻外保溫由于“開裂、空鼓、脫落;保溫卻不阻燃;阻燃又不能滿足節能建筑保溫要求”等原因,一些省市出臺了相關的政策,要求建筑外墻外保溫工程不得采用薄抹灰外保溫系統和保溫裝飾板外保溫系統。薄抹灰系統作為應用了幾十年的墻體外保溫技術,如今在國內遇到了各種挑戰,未來的路該怎么走?這一問題引發行業思考。
我國禁用外保溫薄抹灰的省市名單
據不完全統計,我國每年公開報道的建筑物外墻飾面脫落達300多起,因此而造成的人員傷亡,汽車損壞等數不勝數,建筑外墻保溫層始終像懸在人頭頂的定時炸彈。近年來,多地制定出臺了有關禁限外墻保溫工程有關技術要求的相關政策。
上海市
《上海市禁止或者限制生產和使用的用于建設工程的材料目錄(第五批)》,2020年11月1日前未通過施工圖設計文件審查備案的項目以及2020年12月31日前尚未開始墻體節能工程施工的項目,均應當嚴格執行。

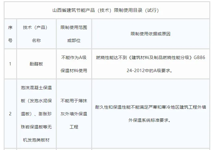
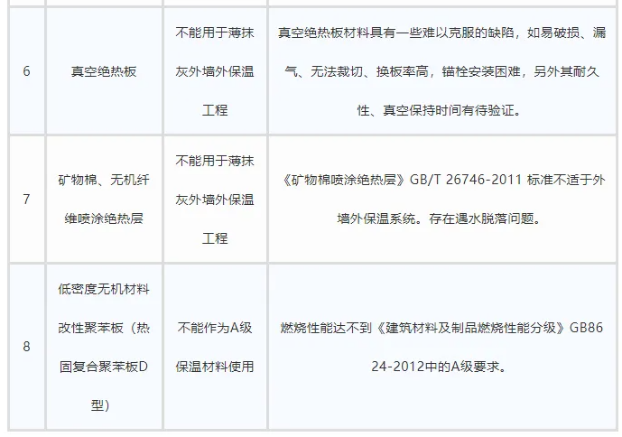
山西省
為預防建筑保溫與外墻裝飾引發火災,保護人身和財產安全,山西省住房和城鄉建設廳印發《建筑保溫與外墻裝飾防火設計指南》。



重慶市
日前,重慶市住房和城鄉建設委員會關于禁限民用建筑外墻外保溫工程有關技術要求的通知。

湖南省
2019年8月30日,湖南省住房和城鄉建設廳發布文件,關于公布《2019年湖南省建筑節能技術、工藝、材料、設備推廣應用和限制禁止使用目錄(第一批)》的通知。

河北省
河北省住建廳發布《關于加強全省建筑外墻外保溫材料安全工作有關技術要求的通知(征求意見稿)》。新建、擴建公共建筑和居住建筑(砌體結構建筑除外),外墻外保溫工程禁止使用粘錨構造薄抹灰技術;鼓勵優先采用混凝土內置保溫一體化技術技術。

安徽省
安徽省住宅產業化促進中心發布文件 《安徽省建設領域新技術新產品推廣應用受理項目清單、停止受理項目清單》,其中,發泡水泥板、漿料類保溫材料、擠塑聚苯板薄抹灰外墻外保溫系統、模塑聚苯板(039級)薄抹灰外墻外保溫系統、噴涂硬泡聚氨酯等被停止受理推廣。

嘉興市
嘉興市出臺《關于進一步規范我市民用建筑節能保溫材料(產品)使用的通知》。該規定限制使用無機輕集料砂漿和保溫裝飾一體化板等外墻外保溫系統,禁止使用膠結劑或錨栓以及兩種方式組合的外墻外保溫系統施工工藝,禁止在中小學、托兒所、幼兒園、青少年宮和養老院二層及以上部位使用保溫裝飾一體化板,慎用擠塑聚苯板作為樓板保溫構造材料。

建筑外墻保溫領域從我國正式實施到目前為止,已有十數載,新技術不斷涌進,傳統老舊體系在被替代和淘汰,技術創新推動著行業的進步。綠色建筑4.0時代已經來臨,未來的建筑將會更加節能、安全、綠色、環保、舒適,而外墻外保溫領域也將無限靠近這樣的主題。
來源:艾涂邦